关于我们 网站声明

环保部公布超排黑名单

发布时间:2016-10-13 11:12   来源:环保部网站 作者:
分享到:

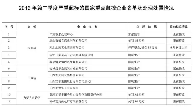
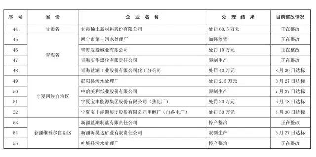
环境保护部日前公布第二季度排放严重超标的国家重点监控企业名单,这份名单根据国家重点监控企业主要污染物排放自动监控数据汇总整理。

 

此次“黑榜”名单上有55家企业,比第一季度减少了40家。这些企业分布在河北、山西、内蒙古、辽宁、河南等省份,其中内蒙古自治区就有11家企业。名单上有些企业为再度上榜,比如河北辛集市水处理中心、中国石油天然气股份有限公司大连石化分公司、中冶美利纸业股份有限公司、新疆昕昊达矿业有限责任公司等。以按日计罚方式处罚,江西宏宇能源发展有限公司被罚1060万元,中国石油天然气股份有限公司大连石化分公司、抚顺长顺电力有限公司均已被罚款850万元。


    
     

(责任编辑:黄万东)
-关注我们-

?版权所有:贵州省发展和改革委员会      网站名称:信用中国(贵州)    | 网站声明关于我们

主办单位:贵州省发展和改革委员会    承办单位:贵州省诚信建设促进会    备案: 黔ICP备1200311号-3     网址:http://www.www.llykm.com     贵公网安备 52010302000060号

电话:0851-85923868 85285159    传真:0851-85929528     QQ:634252221     电子邮箱:cx365@www.llykm.com